TopLaptop. Branding, UX/UI
Task: Developing the logo, UX and UI
About TopLaptop: Online store of top performance laptops
Challenge: Simple branding, clear UX, clean UI, easy userflow, better than competitors
01. Logo and Colors
Logo mark concept
02. Early UX phase
UX Persona
The top performance laptops positioning and target audiency are pretty specific: gaming and gamers, digital artists, designers and developers. Design of the laptops often agressive and sharp. Specs are specific and hardware is unusual for office / home laptops. Weight in some cases is above 4 kg.
It makes UX persona specific too:
- Mostly males
- High level of technical knowledges (incl. PC related knowledges)
- Annual income starts from $60K, average $150K and up to a few $M.
- Job/Profession: Professional Gamers, Game developers, Digital Artists, Designers and Developers, Amateur Gamers
- Age: starts from 17, average - 30, to 45 years
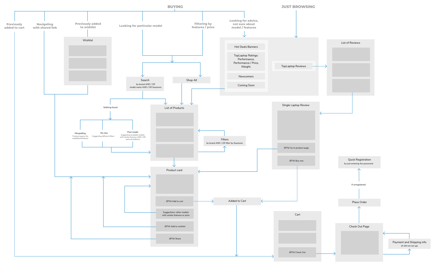
Informational Architecture
Wireframes
03. UX / UI
App Screens
Item Preview
Item preview designed perfectly and works perfectly: It consumes minimum possible space but provides maximum possible information
In comparison to competitors TopLaptop item preview briefly covers all the needed information. It’s clean, consistent and provides only useful information.
In “extended” preview mode there are additional image added: top view / keyboard - which is very important part of the design in laptop. That gives much more of the visual information about how the laptop looks like.
Also the specs are extended a little - to give even more important information.
Product Card
Screen design answers all the questions of the customer: